
En el correo de hoy encontrarás:
🗞️Noticias🗞️
El presidente argentino, Javier Milei, enfrenta una demanda por fraude presentada por abogados locales luego de promocionar una criptomoneda que resultó ser un fraude. (Detallamos todo más abajo en esta newsletter)
BNB Chain superó a Solana en tarifas de transacciones diarias el 13 de febrero de 2025, con más de $5,8 millones en tarifas, superando los $3,3 millones de Solana.
En enero de 2025, se lanzaron más de 600.000 nuevos tokens crypto, lo que marca un aumento en comparación con el mismo período en 2024.
Las autoridades indias han confiscado casi 190 millones de dólares en criptomonedas vinculadas al esquema Ponzi BitConnect, que colapsó en 2018.
Trump impone arancel del 25% a importaciones de acero.
El oro alcanza un máximo histórico por encima de los 2.940 dólares.
20 estados de EE. UU. introducen legislación sobre reservas de Bitcoin.
Un tercio de los bancos centrales retrasan sus planes de CBDC debido a preocupaciones regulatorias.
Los ingresos de Coinbase en el cuarto trimestre de 2024 alcanzan los 2.300 millones de dólares, superando las expectativas.
Bybit es eliminado de la lista negra de la AMF francesa y busca licencia MiCA.
👀 ¿Te gustaría influir en el futuro de LaVidaCrypto?
🎙️ Reserva una charla rápida con nosotros y entra en el sorteo de $100 en USDT
💡 LaVidaCrypto no sería nada sin sus lectores, sin ti. Por eso queremos sentarnos contigo 10 minutos, escuchar tus opiniones, conocer qué te gusta de nuestra comunidad y qué podemos mejorar. Esta es tu oportunidad de influir en el contenido que te ofrecemos y además ganar 100$ solo por participar.
📆 ¿Cómo funciona?
👉 Pulsa el botón de abajo y elige una fecha en nuestro calendario.
⏳ Te atenderemos en una charla rápida, sin compromiso, solo para escucharte.
🎁 Automáticamente entrarás en el sorteo de $100 en USDT.
⏳ ¡No pierdas esta oportunidad! Las plazas son limitadas.
Haremos el sorteo a primeros de Marzo en el grupo de Telegram de LaVidaCrypto
📝 ¿Te apuntas? Haz clic aquí y reserva tu charla hasta final de mes👇

Análisis del escándalo de la criptomoneda LIBRA
El caso de la criptomoneda LIBRA, vinculada indirectamente al presidente de Argentina, Javier Milei, ha generado uno de los mayores escándalos recientes en el mundo de las criptomonedas. A continuación, se analizan los puntos clave de la controversia, las acusaciones de fraude, las pérdidas millonarias y las implicaciones tanto políticas como económicas de este desastre financiero.
1. ¿Qué es LIBRA y por qué se hizo viral?
LIBRA se lanzó como una memecoin con supuesta intención de impulsar la economía argentina. Sin embargo, desde el inicio hubo señales de alerta:
Milei tuiteó apoyando el proyecto, lo que atrajo una gran cantidad de inversores sin experiencia.
El sitio web era sospechoso, con errores gramaticales y poca información técnica. Puede que sale error de Spam.
No había transparencia sobre la distribución de los tokens, y más del 80% de la liquidez estaba concentrada en solo seis billeteras.
Cuando Milei borró su tweet promocional, los inversores entraron en pánico, el precio del token colapsó y muchos perdieron grandes sumas de dinero.
2. El problema del "Sniping" y el insider trading
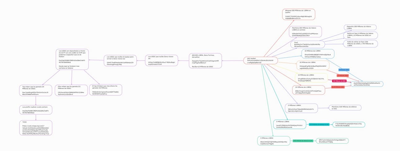
Desde antes del lanzamiento oficial, se realizaron compras masivas del token en los primeros segundos mediante bots automatizados, en lo que se conoce como sniping. Esto permitió a un pequeño grupo de personas obtener los tokens a precios extremadamente bajos antes de que el público tuviera acceso.
Datos clave de la investigación on-chain revelan que:
Al menos $8.5 millones fueron adquiridos en los primeros 5 segundos.
Se identificaron 300 operaciones en el primer minuto a precios reducidos.
Las billeteras vinculadas al equipo del proyecto extrajeron $110 millones de USDC.
Esta actividad sugiere insider trading, donde personas con información privilegiada compraron antes del anuncio público para vender más caro después.
En este directo de YouTube de Lord Draugr lo explican con más detalle y opiniones colegas del sector.
3. El papel de Hayden Mark Davis y KIP Network
Uno de los personajes clave en el escándalo es Hayden Mark Davis, un empresario vinculado al lanzamiento de LIBRA. Davis admitió en una entrevista que:
Fue parte del equipo que diseñó el lanzamiento del token.
Se implementó una estrategia de sniping "para proteger el proyecto", aunque esto también benefició a ciertos insiders.
Controla más de $100 millones en fondos del proyecto, sin saber exactamente qué hacer con ellos.
Por otro lado, KIP Network, la empresa detrás de LIBRA, está registrada en Panamá y dirigida por Julián Peh, quien se reunió con Milei en 2023 en el Foro Tech de Argentina.
Esta conexión política ha generado especulaciones sobre el grado de involucramiento del gobierno argentino en el proyecto.
4. Pérdidas millonarias y denuncias legales
El impacto económico del colapso de LIBRA ha sido devastador:
Inversores de todo el mundo, incluidos argentinos y estadounidenses, reportaron pérdidas millonarias.
Un influencer de cripto conocido como Ape declaró que se fue a la quiebra tras invertir en LIBRA.
Se han presentado al menos 100 denuncias penales contra Milei, acusándolo de fraude, conflicto de intereses y asociación ilícita.
Aunque el presidente argentino ha intentado distanciarse del escándalo, su promoción inicial del proyecto generó expectativas que luego fueron destruidas cuando eliminó su tweet.
5. ¿Es LIBRA un esquema fraudulento?
Si bien LIBRA se presentó como un proyecto legítimo, su estructura y desarrollo muestran muchas características de un esquema especulativo:
✅ Uso de marketing engañoso: Se aprovechó la imagen de Milei para atraer inversores.
✅ Falta de transparencia: No se estableció un mecanismo claro de distribución de tokens.
✅ Manipulación del mercado: Insiders y snipers inflaron el precio antes de vender masivamente.
✅ Desplome premeditado: Se retiraron fondos de liquidez en momentos clave.
La comunidad cripto y analistas han señalado que LIBRA no parece haber sido un simple experimento fallido, sino una jugada calculada para extraer millones de dólares de inversores desprevenidos.
Conclusión: Un caso que deja muchas lecciones
El escándalo de LIBRA es un claro ejemplo de los riesgos en el mundo de las criptomonedas, especialmente en el mercado de memecoins, donde la falta de regulación permite que insiders y desarrolladores se beneficien a expensas de inversores comunes.
Lecciones clave:
📌 No confiar en criptomonedas promocionadas por políticos o celebridades.
📌 Investigar a fondo antes de invertir en un proyecto.
📌 Desconfiar de tokens con estructuras de liquidez poco claras.
📌 Las memecoins son altamente especulativas y pueden ser manipuladas fácilmente.
Mientras no haya claridad sobre el destino de los $110 millones en USDC retirados, este escándalo seguirá generando polémica y podría afectar la imagen del gobierno argentino en el ámbito internacional.

👂🏻TE ESCUCHAMOS👂🏻
En LVC queremos enseñarte y resolver tus dudas, aquí te compartimos una de la semana pasada:

Pues dicho y hecho! Hoy hablamos de Lightning, sidechains y, por supuesto, de Stacks, en un lenguaje tan fácil que hasta tu abuelita se animará a mandar sats por Lightning después de leer esto.
¿Qué son las Capas 2?
Piensa en Bitcoin como un bus escolar que es súper seguro, pero no es el más veloz (procesa entre 4 y 7 transacciones por segundo). Cuando la gente se amontona, ¡pum!, el bus se llena y hay que esperar confirmaciones. Para evitar ese atasco, llegan las Capas 2, que son como buses extra que se conectan al principal. Se apoyan en la robusta seguridad de Bitcoin, pero agilizan las transacciones y, de paso, añaden funcionalidades extra dignas de un suizo con navaja multiusos.
Lightning Network: el rayo que no cesa
Empecemos por la súper estrella: Lightning Network. Es la niña mimada de la escalabilidad bitcoiner, diseñada para pagos instantáneos y baratísimos. Lightning crea canales de pago directos entre usuarios: abres el canal, mandas transacciones off-chain como loco (sin que cada pago se grabe en la blockchain principal) y luego cierras el canal. Cuando lo cierras, se anota en la blockchain cuánto fue tu “saldo final”.
¿El resultado? Velocidades de vértigo, comisiones de risa y la posibilidad de comprar tu café con satoshis sin que la fee cueste más que el café.
Sidechains y RSK: la fiesta de los contratos inteligentes
¿Quieres contratos inteligentes estilo Ethereum, pero te encanta la seguridad de Bitcoin? ¡Bienvenido al universo de las sidechains! Una sidechain es una blockchain “paralela” donde bloqueas tus BTC en la red principal y recibes la misma cantidad en la cadena secundaria.
Un buen ejemplo: RSK (Rootstock), que permite escribir smart contracts compatibles con la EVM (Máquina Virtual de Ethereum). Piensa en RSK como un “campus alterno” de Bitcoin, donde puedes hacer locuras DeFi, NFTs y demás, respaldado por la confiabilidad de tu blockchain favorita.
Liquid Network: speed y privacidad
Liquid Network, creada por la gente de Blockstream, es la sidechain VIP pensada para operaciones rápidas y confidenciales (instituciones, intercambios, ballenas, etc.). Las transacciones son más rápidas que en Bitcoin, los montos pueden ser privados (gracias a su tecnología de “transacciones confidenciales”) y también puedes emitir tokens representando activos (como si jugaras a la banca en un Monopoly cripto).
¿Quieres mandar una transacción grande de BTC sin que todo el mundo la husmee? Liquid es tu amigo discreto que no hace preguntas.
Stacks: “Capa 1.5” con sabor a smart contracts
Ahora llegamos a Stacks (antes llamado Blockstack). Algunos la ponen en la categoría de “Capa 1.5” porque tiene su propia blockchain, pero cada bloque de Stacks se ancla a Bitcoin usando un método llamado Proof of Transfer (PoX). En lugar de minar con hardware y electricidad, los validadores “gastan” BTC para asegurar la red de Stacks, y así se aprovecha la seguridad de la cadena principal.
¿Qué hace Stacks tan especial? Agrega la posibilidad de ejecutar contratos inteligentes con Clarity, un lenguaje diseñado para ser más transparente y seguro que los lenguajes cripto típicos. Esto abre la puerta a toda una suite de aplicaciones DeFi, NFT y servicios descentralizados que viven en Stacks, pero con la fuerza de la columna vertebral bitcoiner.
¿Quieres que expliquemos algo en especial?

📊Situación del Mercado📊
Según la evolución de los tokens
Así se clasifican los 10 activos principales según su MCap.

Según los ganadores y perdedores de la semana


🦵🏻Más sobre LaVidaCrypto🦵🏻
Podcast LaVidaCrypto🎤
THORChain (RUNE) enfrenta una grave crisis con casi $200M en deuda y retiros congelados. ¿Estamos ante otro colapso como Terra/Luna? Analizamos qué salió mal, el peligro de insolvencia y si THORChain puede sobrevivir. ¡Mira el video! 🔥
Puedes ver y escuchar el podcast en...
Spotify | Apple podcast | Google podcast | YouTube Ep.1 - 99 | YouTube Ep.100 y últimos | iVoox | Amazon Music
🪂Un poco de Todo📈
GANA APRENDIENDO🧔🏻👱🏻
Hemos creado un curso sobre Trading y Análisis Técnico para todos los suscriptores con IA.
Es totalmente gratuito.
Comparte esta Newsletter con 4 personas y automáticamente se te enviará el curso a tu correo.
¡Así de fácil!

¡Muy Completo!
Seeking impartial news? Meet 1440.
Every day, 3.5 million readers turn to 1440 for their factual news. We sift through 100+ sources to bring you a complete summary of politics, global events, business, and culture, all in a brief 5-minute email. Enjoy an impartial news experience.

Email presentado por Víctor Zabalgo y Roberto Sanz
Descargo de responsabilidad: #LaVidaCrypto by RS Media, NO proporciona asesoramiento financiero. Todo el contenido es sólo para fines informativos. No prestamos servicios de asesoría fiscal, legal o de inversiones, ni somos un corredor/agente. Operar con cualquier activo relacionado con las criptomonedas es extremadamente arriesgado y podría generar importantes pérdidas de capital. DYOR.
🔙 Puedes leer las anteriores newsletter desde este enlace.
🔥 Si te ha gustado este email y quieres empezar a crear los tuyos, puedes hacerlo con nuestro programa favorito beehiiv.
📤 Responde a este email, con tus opiniones, dudas o sugerencias. Estaremos encantados de atenderte.




